开香港代购化妆品,或奶粉日用品等,请问需要什么资料? – 淘宝天猫

随笔2年前 (2024)发布 尼古拉斯
119 0 0

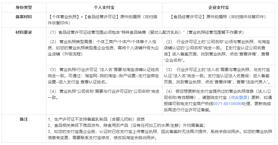
申请【乳制品(含婴儿奶粉)】资质的备案流程及要求如下:

备案入口:【淘宝网首页】–【卖家中心】—【店铺管理】-【店铺经营许可】–【零食坚果特产经营许可证】

备案要求:

开香港代购化妆品,或奶粉日用品等,请问需要什么资料? - 淘宝天猫

© 版权声明

相关文章

暂无评论

您必须登录才能参与评论!
立即登录
暂无评论...